Hírek:

Fontos tudnivalók a migrációval kapcsolatban, Kérlek nézd meg a Régi fórumról új fórumra való költözés

Kedves Kollégák!

2026.04.18-án szombaton ismét megrendezésre kerül a debreceni Hobby CNC találkozó.
Egy kis nosztalgia, múltidézés, tudás megosztás, és minden ami szokásos volt eddig is a találkozókon.
A változatlanul a korábbi találkozók helyszíne lesz ismét az otthona a rendezvénynek.
Debreceni Képző Központ Nonprofit Kft.
Debrecen Budai Ézsaiás 8/A
 

Main Menu

Lézer

Indította gaben, 2025 február 03, 18:31

Előző téma - Következő téma

zip0ji0se

Köszönöm ez menni fog.

000000000

Lesz egy szép kék leded ezzel a kisérletel 5w diodával...[#eplus2]

2vkx6unz

Szerintem várd meg amíg megérkezik a meghajtó.

Feltételezem, hogy rendesen tokozott, és megfelelő hűtéssel el van látva a dióda és nem csak egy csupasz dióda. Ha ez utóbbi akkor először a hűtést készítsd el.
Ha valóban csak a tesztelés a cél - magyarul világít-e akkor nem kell 1A árammal meghajtani, hanem elegendő lesz ~200mA is.
Ha van olyan tápegységed ami képes áramgenerátoros üzemre is akkor azon beállítva 200mA-t rövidzárási áramként, mondjuk 5-6V üresjárási feszültség mellett akkor arra is rákötheted.

Ahogy Tibor is írta a statikus feltöltődésre vigyázni kell mert azt nem bírja a dióda.

000000000

"Tesztelni szeretném"
Egy kis kiegészítés:
Gondolom a teszt azt jelenti neked, hogy a fókusz beállítást követően valamilyen égetési, vágási hatást is vizsgálni szeretnél kézi lézer be-kikapcsolgatással a CNC gépeden különböző anyagokon, amikor már egy X programmal mozgatod a lézer fejet.
Ezért írtam pl. az 1 A-hez szükséges ellenállás értéket, de természetesen ennél az áramnál már melegedni is fog a házba szerelt dióda, így ha a hűtőventillátorát nem járatod, akkor 10-15 másodpercnél tovább ne használd folyamatosan bekapcsolva, mert a túlmelegedés is veszélyes a diódára.

2f428kduf

Az áramgenerátorral is rendelkező tápegységgel VIGYÁZNI!!
Az enyém kimenetén, csak volt egy 100mikrós elkó, no az betett adiódámnak, az elején csak tudott egy nagyot lökni.

zip0ji0se

Köszönöm a válaszokat, és most még csupán diódák vannak. Egy több diódás rendszert szeretnék összerakni és ehhez várom a meghajtókat. Gondoltam addig megnézem,hogy működnek e, meg a tükröket kipróbálni. A többit majd saját kezüleg vörösrézből és vízhűtéssel.

000000000

Csak a diódát ház és hűtés nélkül ne teszteld akkor 1 A-el, mert 1 másodperc alatt is túlhevül.
Mivel kiderült, hogy csak diódáid vannak ház nélkül, Sanyival értek egyet, várd ki az áramgenerátor megérkezését, akkor is majd csak már hűtéssel ellátott módon kísérletezzél velük.

jp4gzryp7

Üdv Szakik!
Egy kis segítség kellene, kinai géphez létezik olyan softver, amivel fényképet is tudnék gravírozni, most corellasert használok, de az erre nem a legjobb, köszönöm előre is

Üdv Tibi

Marosi István

Én ezzel használom az enyémet

  

svejk

No, az érdekes lenne! :)
De gondolom kijavítottad a hibákat, inkább azt rakd fel ide.

Marosi István

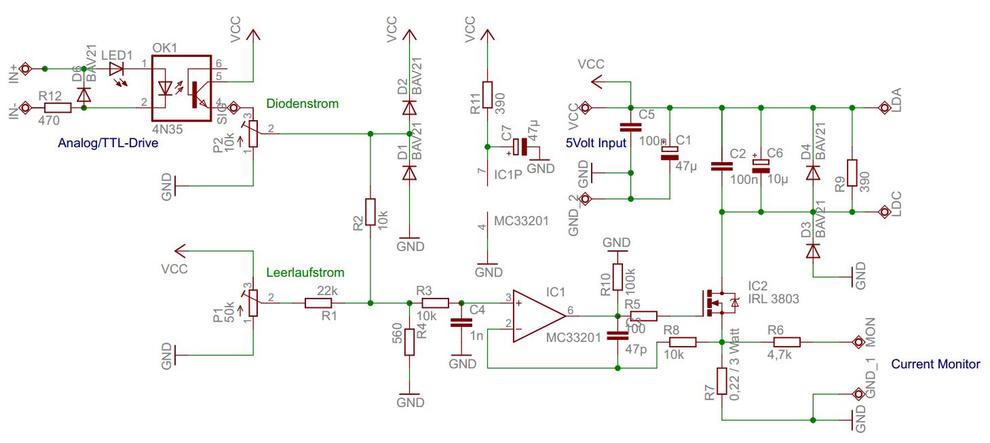
Igaz...a dioda a fet és a pozitiv táp között van

000000000

Igy elég kiszolgáltatót LD nincs védelem tranziens ellen a kapcsolásodban!

D4,D3,C2,R9 ezt szolgálná...

  

000000000

Direkt ESD védelemre régóta van alkatrész:LASORB

zip0ji0se

Akkor gondolom ezt párhuzamosan kell kötni a diódával és mennyire legyen közel hozzá. Egyből a lábára, vagy elég a diódához menő vezetékhez.

kaqkk007

Ha vékony vonalakat tervezel egymás mellé akkor előhívás után tedd még vissza egy-két percre a levilágítóba , tuti hogy nem fog feljönni ..