Hírek:

Fontos tudnivalók a migrációval kapcsolatban, Kérlek nézd meg a Régi fórumról új fórumra való költözés

Kedves Kollégák!

2026.04.18-án szombaton ismét megrendezésre kerül a debreceni Hobby CNC találkozó.
Egy kis nosztalgia, múltidézés, tudás megosztás, és minden ami szokásos volt eddig is a találkozókon.
A változatlanul a korábbi találkozók helyszíne lesz ismét az otthona a rendezvénynek.
Debreceni Képző Központ Nonprofit Kft.
Debrecen Budai Ézsaiás 8/A
 

Main Menu

Lézer

Indította gaben, 2025 február 03, 18:31

Előző téma - Következő téma

juhasz

Z+ kimeneten kapcsolja a lézert. PWM-el.

90jv6ys7

Értem.
Ez  a lézer jó lenne hozzá? Vagy ez ?
Én az első felé hajlok az ára miatt.

morvfer7

Már többször téma volt itt a fórumon, hogy a kínai sajnos kamu teljesítményeket ír a lézerekre.   :(

Szerintem keress rá itt a fórumon hebo87 fórumtársat és tőle vegyél, nála nem kamu teljesítményt kapsz.

jbbawvyw

Ha ttl szintű a kimenet a párhuzamos porton, akkor a H szint kb 3V és 5 V közötti. Az L szint kb 0,8V. A gond, hogy az opto kimenet megvilágítva 48K ohm . Ezzel nem vált a TTL. Így kéne egy tranzisztort a kimeneten vezérelni, hogy a driver TTL 5V-ját rövidre zárja. Legalábbis így gondolom.

jbbawvyw

Ja bocs ... Az Ube 5V.

Pali79

És mégis melyik csatlakozópont lenne az?

morvfer7

Itt minden le van írva, nálam ilyen működik:

http://3dpburner.blogspot.hu/

Pali79

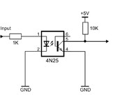
Szerintem a mellékelt ábra szerint kösd be. Ez a típus népszerű és jó is. Ha a kártya kimenetét használod az általában nem TTL szintű ha jól tudom.

  

jbbawvyw

Köszi, megpróbálom. A jel a párhuzamos port 17 lábának a jele.
Ez elvileg TTL szintű. Bár nem 5V, mert laptopról jön.

jbbawvyw

Amiatt is kell az opto, ha gubanc lenne, ne vigye el a párhuzamos portot, mert ilyen laptopokat már nehéz találni. Sajnos, ami nekem van opto, az egy öreg nyomtatóból van, sajnos nem kapcsolja a TTL kmenetet, mert nagy a záráskori ellenállása 45k ohm. Hétfőn kóricálhatok opto után [#smile].

svejk

A notik LPT kimenete csak korlátozottan terhelhető, általában csak az adatkimenetek, vagyis a 2-9-es kimeneteket lehet terhelni
Ezek is általában csak 3,3 V-osak.
De ezekről egy 180-220 Ohmos ellenálláson keresztül meghajtott optónak működnie kell rendesen.

svejk

"...mert nagy a záráskori ellenállása 45k ohm..."

Ez nem valami szakszerű megállapítás.

Mi a típusa az optódnak?

svejk

Azt a kapcsolást felejtsd el!

Úgy kösd be ahogy Pali rajzolta csak nem 1 k előtéttel hanem 220 Ohmmal.

jbbawvyw

Amikor betápot kap az opto, akkor a kimenete 45k. ha nem, akkor szakadást mutat. Nem találom w10-ben a végtelen jelét[#boxer].

jbbawvyw

Az opto egy öreg nyomtatóból van, 41 5 .3B: van rajta. A Google csak pingvinezik rajta[#nemtudom].