Hírek:

Fontos tudnivalók a migrációval kapcsolatban, Kérlek nézd meg a Régi fórumról új fórumra való költözés 

Main Menu

3D nyomtatás

Indította gaben, 2024 április 09, 15:30

Előző téma - Következő téma

vjanos

Piezo-szenzort használ valaki Z tengelyen?

A lényege, hogy a fúvóka direktben érinti vagy tapogatja az asztalt, legyen az bármilyen felület, és a rendeszerben levő piezo-lemez torzulását érzékeli a vezérlő.

Még bővebben

Ez az egylemezes egész jónak tűnik, de nem tudom hogy lehetne egy rendes alu mechanikán elhelyezni...



xmkwac9

Szia!
Még nem próbáltam, de most meghoztad a kedvem a piezo-hoz. Alu mechanikára úgy tudod rászerelni, hogy tervezel egy közdarabot az extruder és az alu közé (például műanyagból), ami kis mozgást enged és ezzel a kis mozgással deformálódik a piezo is. Aztán, hogy hogyan érdemes a piezot beépíteni a közdarabba, az a mechanikádon múlik. Esetleg tölts fel egy képet róla!

  

RJancsi

Nekem ezzel az a problémám, hogy a piezón megjelenő nyomás nem csak az asztal közelségétől, hanem a levegő nyomásától is függ. Ha meg stabil légnyomást kell biztosítani neki az eléggé elbonyolítja a dolgot. Legalábbis nekem elég sok bajom van a hagyományos nyomás-szabályzókkal, attól függően, hogy épp tölt vagy ürül a légtartály eléggé ingadozik a nyomás a lézerem fúvókájánál. Főleg, hogy relatív hosszú (kb. 2m) a cső a kompresszor és a lézer között, így kell némi idő mire beáll a stabil légáramlás.

vjanos

Öööö, nem értem.
Te véletlenül nem lézerfejre és levegő ráfúvásra gondoltál?

vjanos

Hát ezaz, hogy direkt rugalmas elemet kis mozgással meg nem szeretek betenni, mert akkor ez menet közben is megvan :/

Bár épül most egy gép, de arra nem tervezek ilyent, nincs most olyan konkrét amiről képet tudnék feltenni.
De általában egy aluminium U profilba csavarozott 15-ös sint szoktam használni, egy kocsival.
Ott a kocsira rámegy egy alulap, arra meg az extruder, szoval nem nagyon tudom mi közé tenni.

RJancsi

Is. A példámmal csak azt szerettem volna érzékeltetni, hogy a légnyomás változás ott is gondot okoz, ahol nincs túl nagy jelentősége (csak épp vagy nem vágja át az anyagot, vagy megemeli vágás közben). De hogy kb. tized mm pontosan tudjad mérni vele az asztal magasságát ahhoz precíz és állandó nyomásra lesz szükség.

xmkwac9

Találtam egy piezoelektromos szenzort az aliexpress-en
Valami hasonló műanyag közdarabra gondoltam, csak nem a fej és az extruder közé. A plusz elektronikát nem lehet megúszni, venni vagy építeni kell.

  

xmkwac9

Azt hiszem a kis mozgás nélkül nem működhet a piezo: csak akkor generál a kristály elektromos áramot, ha megváltozik az alakja.

RJancsi

Bocs, ezt jól benéztem, valóban. Kicsit(?) túlkombináltam a dolgot... Az zavart meg, hogy épp ma reggel láttam a neten olyan piezo szenzort amivel precízen mértek légnyomást és egy fúvóka alatt elhaladó tárgyakat számláltak vele. Azt hittem valami hasonló távolságmérésről van szó, nem fizikai érintkezésről.

Sys_m

Értem, köszi.

Sys_m

vjanos


RJancsi

Nem erről szól a videó, de én azért megcsiszoltam volna azt a dobozt vasalás előtt. Elég "szőrös"...

vjanos


000000000

Köszi az ötletet. [#vigyor4]

i0ief5xw5

Üdv,

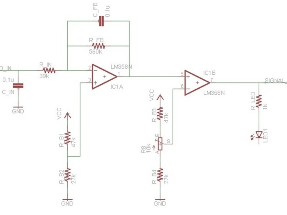
Segitséget szeretnék kérni, össze dobtam a piezós szenzort az alábbi kapcsolási rajzal, marlin 1.1.6 van telpítve, az LCD-röl tudok inditani bed levelinget de azt szeretném hogy nyomtatás előt automatikusan elvégezze ezt, és ezt alapul véve nyomtason,  mit kell allitani a marlinba?